נהגי LED: מה הם ובשביל מה הם נועדו
בשנים האחרונות תאורת LED הפכה פופולארית יותר ויותר. זאת בשל העובדה שנוריות LED המשמשות בגופי תאורה, המכונות גם דיודות פולטות אור (נוריות), די בהירות, חסכוניות ועמידות. בעזרת אלמנטים לד נוצרים אפקטים תאורה מעניינים ומקוריים שניתן להשתמש בהם במגוון רחב של חללי פנים. עם זאת, מכשירי תאורה כאלה תובעניים מאוד על הפרמטרים של רשתות החשמל, במיוחד על כמות הזרם. לכן, לצורך פעולה רגילה של התאורה, חייבים לכלול מנהלי התקנים עבור נוריות הנורות במעגל. במאמר זה ננסה להבין מהם מנהלי התקני LED, מהם המאפיינים העיקריים שלהם, כיצד לא לטעות בעת הבחירה והאם אתה יכול לעשות זאת בעצמך.
תוכן המאמר
- 1 מה מניע לתאורת לד ולצורך שלה
- 2 איפה מצאת את מנהל ההתקן עבור נוריות LED
- 3 כיצד פועלים מכשירים מייצבים לנורות LED
- 4 מאפייני המכשיר שיש להיזהר ממנו
- 5 סוגי מייצבים לפי סוג המכשיר
- 6 כיצד לבחור מנהל התקן לד
- 7 חיבור ממירי זרם לד נוריות: מעגל דרייבר למנורת לד 220 וולט
- 8 כיצד לחשב מייצב זרם לתאורת לד
- 9 דרייבר ניתן לעמעום עבור אלמנטים LED - מה זה?
- 10 תכונות של ממירי זרם LED סיניים
- 11 חיי השירות של הממירים הנוכחיים
- 12 מעגל נהג LED מבוסס על RT 4115
- 13 כיצד להכין מנהל התקן לד DIY
- 14 היכן ניתן לקנות מנהל התקן לנורות LED ומה המחיר
- 15 לסיכום כמה מילים
מה מניע לתאורת לד ולצורך שלה
מכיוון שנוריות LED הן מכשירים עכשוויים, הן בהתאם רגישות מאוד לפרמטר זה. להפעלה רגילה של תאורה, נדרש זרם מיוצב בעל ערך סמלי דרך אלמנט ה- LED. למטרות אלה נוצר דרייבר למנורות LED.
חלק מהקוראים, הרואים את המילה driver, יהיו אובדי עצות, מכיוון שכולנו רגילים לעובדה שמונח זה מתייחס לתוכנה כלשהי המאפשרת לך לשלוט בתוכניות והתקנים.בתרגום מאנגלית, נהג פירושו: נהג, מכונאי, רצועה, מאסט, תוכנית בקרה ויותר מ -10 משמעויות, אך כולם מאוחדים על ידי פונקציה אחת - שליטה. זה המקרה עם נהגים עבור מנורות לד, רק הם שולטים בזרם. אז הבנו את המונח, עכשיו בואו נגיע לעניין.
מנהל התקן LED הוא מכשיר אלקטרוני, אשר תפוקתו, לאחר הייצוב, מייצרת זרם קבוע בסדר גודל הנדרש, המבטיח פעולה רגילה של אלמנטים LED. במקרה זה, הזרם הוא שהתייצב, ולא המתח. התקנים המייצבים את מתח המוצא נקראים ספקי כוח, המשמשים גם להפעלת אלמנטים של תאורת לד.
כפי שכבר הבנו, הפרמטר העיקרי של מנהל ההתקן עבור נוריות LED הוא זרם הפלט שהמכשיר יכול לספק במשך זמן רב כאשר העומס מופעל. לצורך הארה רגילה ויציבה של אלמנטים LED, נדרש זרם דרך ה- LED, שערכו חייב להיות בקנה אחד עם הערכים המפורטים בגיליון הנתונים של מוליכים למחצה.
איפה מצאת את מנהל ההתקן עבור נוריות LED
ככלל, מנהלי התקני LED נועדו לעבוד עם מתח של 10, 12, 24, 220 וולט וזרם קבוע של 350 mA, 700 mA ו- 1 A. מייצבי זרם לד נוריות מיוצרים בעיקר עבור מוצרים מסוימים, אך ישנם גם מכשירים אוניברסליים, מתאים לאלמנטים LED של היצרנים המובילים.
בעיקר נהגי LED ברשתות AC משמשים ל:
- מערכות תאורה לרחוב ולבית;
- מנורות שולחן למשרד;
- פסי לד ו תאורה דקורטיבית.
במעגלים של זרם ישר, יש צורך במייצבים להפעלה רגילה של תאורת צד ופנסי רכב, מנורות ניידות וכו '.
המייצבים הנוכחיים מותאמים לעבודה עם מערכות בקרה ו חיישני תאים, ובשל קומפקטיותם, ניתן להתקין אותם בקלות בתיבות צומת. כמו כן, באמצעות נהגים, אתה יכול לשנות בקלות את הבהירות והצבע של אלמנטים LED, ולהפחית את כמות הזרם באמצעות בקרה דיגיטלית.
כיצד פועלים מכשירים מייצבים לנורות LED
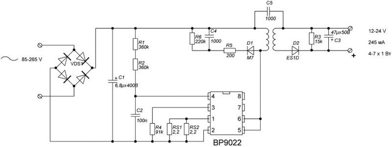
עקרון הפעולה של הממיר עבור מנורות לד וקלטות מורכב בשמירה על ערך זרם נתון ללא קשר למתח המוצא. זה ההבדל בין ספק כוח לבין מנהל התקן לד.
אם תסתכל על המעגל שהוצג לעיל, נראה שהזרם, בזכות הנגד R1, מתייצב, והקבל C1 מגדיר את התדר הנדרש. יתר על כן, גשר הדיודה מופעל, וכתוצאה מכך מועבר זרם מיוצב לנוריות.
מאפייני המכשיר שיש להיזהר ממנו
בעת בחירת מנהל התקן לד עבור גופי תאורה לד, חובה לקחת בחשבון את הפרמטרים העיקריים, כלומר: זרם, מתח יציאה והספק הנצרך על ידי העומס המחובר.
מתח המוצא של המייצב הנוכחי תלוי בגורמים הבאים:
- מספר אלמנטים לד;
- ירידת מתח על פני LED;
- שיטת חיבור.
זרם היציאה של המכשיר נקבע על ידי הכוח ו- בהירות של נוריות... כוח העומס משפיע על הזרם הנצרך על ידו, תלוי בעוצמת הזוהר הנדרשת. המייצב הוא המספק לנוריות את הזרם הנדרש.
כוחה של מנורת LED תלוי ישירות ב:
- כוחו של כל אלמנט LED;
- המספר הכולל של נוריות LED;
- צבעים.
ניתן לחשב את צריכת החשמל של העומס באמצעות הנוסחה הבאה:
פה = Pלד × N, איפה
- פה - כוח עומס כולל;
- פלד - כוח של נורית LED בודדת;
- נ - מספר אלמנטים LED המחוברים לעומס.
ההספק המרבי של המייצב הנוכחי לא צריך להיות פחות מ- PH. להפעלה רגילה של מנהל התקן ה- LED, מומלץ לספק מאגר כוח של לפחות 20 ÷ 30%.
בנוסף לעוצמה ולמספר הנוריות, כוח העומס המחובר לנהג תלוי גם בצבע של אלמנטים LED. העובדה היא שלנורות LED בצבעים שונים יש ירידות מתח שונות באותו ערך זרם. כך, למשל, לנורת CREE XP-E אדומה נפילת מתח של 1.9 ÷ 2.4 וולט בזרם של 350 מיליאמפר, וצריכת החשמל הממוצעת תהיה כ- 750 מגוואט. באותו זרם, אלמנט ה- LED הירוק יקבל ירידת מתח של 3.3 ÷ 3.9 וולט, וההספק הממוצע כבר יהיה כמעט 1.25 וואט. בהתאם, מייצב זרם המיועד להספק של 10 וואט יכול לספק 12 ÷ 13 נוריות אדומות או 7-8 נוריות ירוקות.
סוגי מייצבים לפי סוג המכשיר
מייצבים נוכחיים לדיודות פולטות אור מחולקים לפי סוג המכשיר לדופק וליניארי.
הפלט של דרייבר לינארי הוא מחולל זרם, המספק ייצוב חלק של זרם המוצא במתח כניסה לא יציב, מבלי ליצור הפרעות אלקטרומגנטיות בתדירות גבוהה. למכשירים כאלה יש עיצוב פשוט ועלות נמוכה, אך היעילות הנמוכה שלהם (עד 80%) מצמצמת את שטח השימוש בהם לאלמנטים ורצועות LED בעלי הספק נמוך.
מכשירים מסוג דופק מאפשרים ליצור סדרה של פעימות זרם בתדר גבוה בפלט. דרייברים כאלה פועלים על פי העיקרון של אפנון רוחב הדופק (PWM), כלומר הערך הממוצע של זרם המוצא נקבע על ידי היחס בין רוחב הדופק לתדירות שלהם. מכשירים כאלה מבוקשים יותר בשל הקומפקטיות שלהם והיעילות הגבוהה שלהם, שהיא כ- 95%. עם זאת, בהשוואה למניעי PWM לינאריים, למייצבים יש הפרעות אלקטרומגנטיות ברמה גבוהה יותר.
כיצד לבחור מנהל התקן לד
יש לציין מיד כי הנגד אינו יכול להוות תחליף מלא לנהג, מכיוון שהוא אינו מסוגל להגן על נוריות הנורה מפני נחשולי מתח ורעש דחפים. כמו כן, לא האפשרות הטובה ביותר תהיה להשתמש במקור זרם לינארי בשל היעילות הנמוכה שלו, המגבילה את יכולות המייצב.
בבחירת מנהל התקן לד לדים, עליך לעמוד בהמלצות הבסיס הבאות:
- עדיף לרכוש מייצב זרם במקביל לעומס;
- קח בחשבון את ירידת המתח על פני ה- LED;
- זרם גבוה מפחית את יעילות ה- LED ומוביל להתחממות יתר;
- לקחת בחשבון את כוח העומס המחובר לנהג.
כמו כן, יש לשים לב לאינדיקציה של עוצמת המייצב, טווחי ההפעלה של מתח הכניסה והפלט, הזרם המייצב הנומינלי ומידת הגנת הלחות והאבק של המכשיר.
המלצה! כמה חזק הנהג עבור רצועת ה- LED או ה- LED יהיה, כמובן, תבחרו. עם זאת, יש לזכור כי לצורך פעולה רגילה של כל מערכת התאורה שנוצרת, עדיף לקנות ממיר קנייני, במיוחד כשמדובר בפנסי לד ומכשירי תאורה חזקים אחרים.
חיבור ממירי זרם לד נוריות: מעגל דרייבר למנורת לד 220 וולט
מרבית היצרנים מייצרים דרייברים משולבים למיקרו-מעגלים (IC) המאפשרים הפעלה ממתח נמוך. כל הממירים עבור תאורת LEDהקיימים כרגע מחולקים לפשוטים, שנוצרו על בסיס טרנזיסטורים 1 ÷ 3 ומורכבים יותר, המיוצרים באמצעות מעגלי PWM.
למעלה נמצא מעגל דרייברים מבוסס מיקרו-מעגל, אך כפי שציינו, ישנן דרכים להתחבר באמצעות נגדים וטרנזיסטורים. למעשה אפשרויות חיבור תאורת LED ישנם רבים ופשוט אי אפשר לשקול את כולם בפירוט בסקירה אחת. באינטרנט תוכלו למצוא כמעט כל תכנית שמתאימה למצבכם.
כיצד לחשב מייצב זרם לתאורת לד
כדי לקבוע את מתח המוצא של המהפך, יש לחשב את יחס ההספק לזרם. כך, למשל, עם הספק של 3 וואט וזרם של 0.3 A, מתח המוצא המרבי יהיה 10 וולט.לאחר מכן, עליך להחליט על שיטת החיבור, מקבילה או טורית, כמו גם מספר נוריות ה- LED. העובדה היא שהספק והמתח המדורג בפלט הנהג תלויים בכך. לאחר חישוב כל הפרמטרים הללו, תוכלו לבחור את המייצב המתאים.
יש לציין כי ממירים המיועדים למספר מסוים של אלמנטים לד יש הגנה מפני מצבי חירום. סוג זה של מכשיר מאופיין בתפעול שגוי כאשר מספר קטן יותר של נוריות מחוברות - נצנצים נצפים או אינם עובדים כלל.
דרייבר ניתן לעמעום עבור אלמנטים LED - מה זה?
הדגמים האחרונים של ממירים ל נוריות LED מותאמים לעבודה עם דימרים גבישים מוליכים למחצה - דימרים... השימוש במכשירים אלה מאפשר להשתמש ביעילות רבה יותר בחשמל ולהגדיל את משאב אלמנט ה- LED.
ממירים הניתנים לעמעום הם משני סוגים. חלקם כלולים במעגל שבין המייצב לגופי תאורת ה- LED ועובדים באמצעות בקרת PWM. ממירים מסוג זה משמשים לעבודה עם רצועות לד, קו זחילה וכו '.
בגרסה השנייה, העמעם מותקן על הפער בין ספק הכוח למייצב, ועיקרון הפעולה הוא בשליטה בפרמטרים של הזרם העובר דרך נוריות ה- LED ובאמצעות אפנון רוחב הדופק.
תכונות של ממירי זרם LED סיניים
הביקוש הרב לנהגים לתאורת לד הביא לייצורם ההמוני באזור אסיה, בפרט בסין. והמדינה הזו מפורסמת לא רק באלקטרוניקה איכותית, אלא גם בייצור המוני של כל מיני זיופים. כונני LED מתוצרת סינית הם ממירי זרם דופק, ככלל, המיועדים ל 350 ÷ 700 mA ובעיצוב מסגרת פתוחה.
היתרונות של ממירי זרם סיניים הם רק בעלות נמוכה ובנוכחות של בידוד גלווני, אך עדיין ישנם חסרונות נוספים והם מורכבים מ:
- הפרעה ברדיו גבוהה;
- חוסר אמינות הנגרם על ידי פתרונות מעגלים זולים;
- חוסר ביטחון מתנודות ברשת והתחממות יתר;
- אדווה גבוהה בפלט המייצב;
- חיי שירות קצרים.
בדרך כלל, רכיבים מתוצרת סינית עובדים בגבול יכולותיהם, מבלי שיהיו להם מלאי. לכן, אם ברצונך ליצור מערכת תאורה עובדת באופן מהימן, עדיף לקנות ממיר עבור נוריות LED מיצרן מהימן ידוע.
חיי השירות של הממירים הנוכחיים
כמו כל מכשיר אלקטרוני, גם מנהל התקן למקור זרם LED מחזיק באורך חיים מסוים, שתלוי בגורמים הבאים:
- יציבות מתח ברשת;
- ירידות בטמפרטורה;
- לִטעוֹן;
- רמת לחות.
יצרנים ידועים נותנים אחריות על מוצריהם למשך 30,000 שעות פעילות בממוצע. המייצבים הזולים והפשוטים ביותר נועדו לפעול למשך 20,000 שעות, איכות ממוצעת - 20,000 שעות, ויפנים - עד 70,000 שעות.
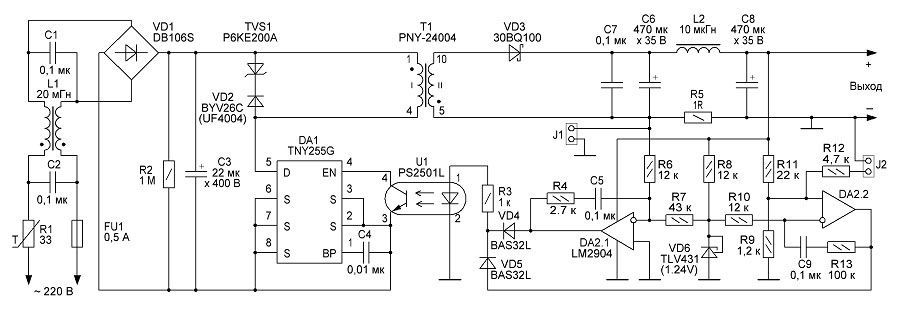
מעגל נהג LED מבוסס על RT 4115
בשל הופעתם של מספר רב של אלמנטים LED בעלי הספק של 1 ÷ 3 W ומחיר נמוך, רוב האנשים מעדיפים להכין תאורה לבית ולרכב על בסיסם. עם זאת, הדבר מחייב נהג שייצב את הזרם לערך המדורג.
מומלץ להשתמש בקבלים טנטלום להפעלה נכונה של הממיר. אם אינך מתקין קבל להספק, מיקרו מעגל משולב (IC) פשוט ייכשל כאשר המכשיר מחובר לרשת. למעלה תרשים של מנהל ההתקן עבור נורית הנורית ב- PT4115 IC.
כיצד להכין מנהל התקן לד DIY
בעזרת מיקרו מעגלים מוכנים, אפילו חובב רדיו מתחיל מסוגל להרכיב ממיר עבור נוריות LED בעלות כוחות שונים. זה דורש יכולת לקרוא מעגלים חשמליים ולהתנסות עם מלחם.
ניתן להרכיב מייצב זרם למייצבים 3 וואט באמצעות מיקרו מעגל של היצרנית הסינית PowTech - PT4115. IC זה יכול לשמש עבור אלמנטים LED עם הספק של יותר מ 1 W ומורכב מיחידות בקרה עם טרנזיסטור חזק למדי בפלט. המתמר המבוסס על PT4115 כולל יעילות גבוהה ורכיבים מינימליים.
כפי שאתה יכול לראות, אם יש לך ניסיון, ידע ורצון, אתה יכול להרכיב מנהל התקן לד כמעט בכל תכנית. עכשיו בואו נסתכל על ההוראות שלב אחר שלב ליצירת ממיר הזרם הפשוט ביותר עבור 3 אלמנטים LED בהספק 1 W, ממטען לטלפון נייד. אגב, זה יעזור לך להבין טוב יותר את פעולת המכשיר ובהמשך לעבור למעגלים מורכבים יותר המיועדים למספר גדול יותר של נוריות וקלטת.
הוראות הרכבה לנהג LED
כפי שאתה יכול לראות, הפיכת מנהל ההתקן לפשוטה ביותר היא פשוטה מאוד. כמובן שחובבי רדיו מנוסים אולי לא מתעניינים בתכנית זו, אך עבור מתחילים, היא מושלמת לתרגול.
היכן ניתן לקנות מנהל התקן לנורות LED ומה המחיר
אתה יכול לקנות ממיר לד נוריות בחנויות מתמחות לחובבי רדיו, בחנויות או באינטרנט. האפשרות האחרונה היא כיום הפופולארית ביותר, מכיוון שהמחירים בחנויות המקוונות בדרך כלל נמוכים יותר ומגוון הסחורות גדול יותר.
| דֶגֶם | מתח יציאה, V. | זרם, mA | כוח, W | עלות ממוצעת, שפשוף. |
|---|---|---|---|---|
![]() SLD3-12 / 300 | 3-12 | 300 | 3 | 98 |
![]() SR-4113 | 12-24 | 350 | 6 | 200 |
![]() ARPJ-LA06700-mini | 3-6 | 700 | 4 | 172 |
![]() ZF-AC LD44 | 12-24 | 600 | 3 | 80 |
![]() ZF-AC LD17 | 12-24 | 300 | 7 | 150 |
![]() Feron LB137 | 20-80 | 280 | 8 | 125 |
כפי שאתה יכול לראות, במחירים המופיעים בטבלה, אתה יכול ליצור באופן עצמאי מנהל התקן LED עבור מנורות לד אולי או חובב רדיו "ידוע לשמצה", או מישהו שמעדיף לעשות הכל במו ידיו. אגב, דברים בעבודת יד מביאים יותר הנאה מאלה שנרכשו בחנות. באופן כללי, זה עניין של טעם, זמן, רצון ומימון.
לסיכום כמה מילים
אז הבנו מה הנהג עבור נורית LED, היכן משתמשים בו, איך זה עובד ואפילו איך אתה יכול לעשות את זה בעצמך. ברצוני לקוות שהמידע שלמדת היום לאחר קריאת מאמרנו נתן לך ידע חדש, היה מעניין ובעיקר שימושי. אם יש לך שאלות או שאתה יכול להציע משהו משלך, הקפד לכתוב לנו, ואנחנו נבין את זה יחד ונענה לשאלות שלך.





















































