יחידת אספקת חשמל לרצועת LED 12V - מכשיר לחיבור התאורה האחורית לרשת החשמל
בעיצוב פנים נורות לד הפך לנפוץ, מכיוון שבעזרתו נבדלים אזורים מסוימים ואלמנטים דקורטיביים, וגם נעשים מבטאים מוזרים. המרכיב העיקרי שלה הוא אספקת החשמל. המתאם המתאים משמש לרצועת LED 12V.
תוכן המאמר
מכשיר וגרסאות
תאורה אחורית מ נוריות LED לא ניתן לחבר ישירות לרשת חשמל רגילה, מכיוון שמתח זה גבוה מדי עבורה. לצורך הפעלתו נדרש מכשיר ביניים המאפשר הפיכת חשמל.
כדי להוריד את המתח לערכים הרצויים, עליך להשתמש באספקת חשמל עבור רצועת LED 12V. אתה יכול לקנות את זה בזול בחנות מתמחה.
הערה! ישנם גם מתאמים וקלטות המיועדים למתח גבוה יותר. זה בדרך כלל 24V. עם זאת, מוצרים כאלה משמשים בבית בתדירות נמוכה יותר.
המתאם כולל בדרך כלל את האלמנטים הבאים:
- שנאי מדורג;
- וסת מתח;
- פילטר החלקה;
- מיישר.
ההתגלמות הפשוטה ביותר היא ממיר מתכת מחורר. עם זאת, החסרונות של מוצרים כאלה הם הגודל הגדול יחסית שלהם, חוסר ההגנה מפני אבק ולחות, ומאפיינים אסתטיים נמוכים.
אפשרות ייצור נוספת כוללת איטום המיקרו-מעגל הראשי עם מארז פלסטיק. היתרונות העיקריים יכולים להיחשב קלילות וקומפקטיות. מבין הגורמים השליליים, ראוי לציין את העמידות הנמוכה למתח מכני.
התקנים במארז אלומיניום אטום יקרים יותר. ניתן להפעיל אותם בתנאים קשים למדי, מכיוון שהם עמידים בפני לחות, לכלוך והשפעות מכניות. כוחם של מוצרים בדרך כלל עולה על 100 וואט.
הערה! עבור קלטות באורך של עד 5 מטר ניתן להשתמש במתאמי רשת בעלי צריכת חשמל נמוכה, המחוברים לשקע רגיל. כוחם בדרך כלל אינו עולה על 60 וואט.
ספק כוח לרצועת LED 12V: חישובים ותהליך חיבור
עבודה עצמאית על חיבור המכשיר מספקת אפשרות לחסוך כסף. עם זאת, נדרש לא רק ללמוד את רצף הפעולות, אלא גם להכיר את החישובים המקדימים שיאפשרו לך לבחור את המכשיר הנכון.
חישובים עבור אספקת החשמל של רצועת LED
לפני שתחשב את ספק הכוח עבור רצועת ה- LED, עליך לדעת את ההספק הכולל של התאורה האחורית כולה. כדי לקבוע כמה וואט מטר אחד של לוח גמיש צורך, אתה יכול להשתמש בטבלה מיוחדת.
| סוג | מספר דיודות למטר | כוח בקילוואט |
|---|---|---|
| SMD 5050 | 120 | 0,025 |
| 60 | 0,014 | |
| 30 | 0,0072 | |
| SMD 3528 | 60 | 0,0048 |
| 120 | 0,0072 | |
| 240 | 0,016 |
לפיכך, אם בתהליך העבודה הוא אמור להשתמש במוצרי SMD 3528 עם מספר 120 דיודות למטר רץ ואורך של 6 מ ', החישובים יכולים לבוא לידי ביטוי כדלקמן:
7.2 * 6 = 43.2 וואט.
עם זאת, להפעלה יציבה יש להוסיף לתוצאה המתקבלת 30 עד 50 אחוז מהספק:
43.2 + 30% = 56.16 W.
תשובה: לתאורה האחורית הנ"ל מתאים מתאם בעל הספק של 60W לפחות.
תהליך חיבור רצועת ה- LED לאספקת החשמל
למעשה, חיבור ספק כוח לרצועת LED 12V אינו קשה מדי. לכל מסוף יש סימונים מיוחדים כדי להבטיח חיווט נכון.
החיבור לרשת ה -220 וולט מתבצע באמצעות מסופים בעלי האותיות: N - אפס ו- L - שלב. הארקה מתבצעת באמצעות המהדקים המסומנים בסמל G. אם אין איש בבית, לא נגע בטרמינל. נקודות היציאה מכילות את האותיות הבאות: + V ו- –V.
עצה שימושית! לאחר חיבור המתאם לרשת הראשית ולתאורה האחורית, מבוצעת בידוד איכותי של אנשי הקשר. עדיף להשתמש לא בסרט בידוד, אלא בחתיכה צינור כבלים גודל מתאים.
עלות מוצרים של יצרנים מהימנים
המחיר הממוצע של יחידת אספקת חשמל עבור רצועת LED 12V עשוי להשתנות בהתאם ליצרן ולפרמטרים הטכניים. העלות יכולה להיות מושפעת מהגרסה. הטבלה שלהלן תאפשר לכם להכיר את מחירי היצרנים המוכחים מגרמניה וטייוואן למוצרים מסוג פתוח.
| יַצרָן | יַצרָן | כוח בוואט | מחיר ברובלים |
|---|---|---|---|
![]() | גאוס (גרמניה) | 60 | 910 |
| 100 | 1300 | ||
| 250 | 2100 | ||
![]() | Mean Well (טייוואן) | 75 | 1365 |
| 100 | 1515 | ||
| 150 | 2050 |
מכשיר מתוצרת עצמית
למעשה, ישנם מעגלי אספקת חשמל רבים עבור רצועות LED של 12 וולט, אך הבעיה העיקרית נעוצה בבחירת שנאי בהספק הנדרש וייצור מיישר.
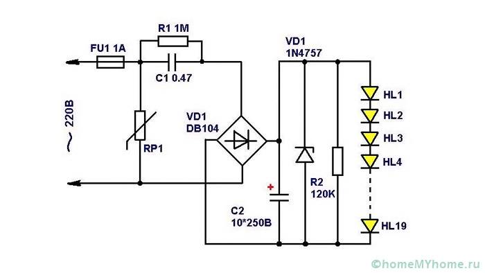
בהקשר זה מוצע לבנות מכשיר ללא שנאי עם קבל מרווה. ספקי כוח כאלה שימשו די הרבה זמן במנורות קטנות, חיישני תנועה ואזעקות פריצה. האסיפה תשתמש:
- קַבָּל;
- קבלים סינון;
- גשר דיודה;
- דיודת זנר;
- נגדים;
- שקע קבלים;
- מפסקי פחת.
במעגל המוצג, תגובת הקבל הפועלת כנטל מאפשרת לכבות את המתח ללא שחרור חום משמעותי. ליתר ביטחון, אלמנט זה מנוטרל עם נגד מתח גבוה. גשר הדיודה משמש כמסנן המניע את שרשרת הלד. דיודת הזנר מגנה על התאורה האחורית מפני הגברת הזרם הישיר.
המלצות נוספות
בעת חיבור תאורת לד, פעל לפי ההנחיות המפורטות להלן:
- רצוי לא להתחבר בקלטות סדרתיות באורך של יותר מ -5 מ 'על מנת למנוע אובדן בהירות בקטע הסופי;
- לפני שחותכים את הלוח הגמיש לחתיכות, יש צורך לחבר אותו בכל מצבו למתאם למשך מספר שעות לבדיקה;
- ספקי כוח חייבים לא רק להתאים לעומס המלא, אלא גם להחזיק במילואים של 20-30 אחוז בממוצע;
- בעת הנחת הקלטת על משטחים מוליכים, נדרש להניח חומר בידוד;
- עדיף לחבר את התאורה האחורית לאספקת החשמל ולחבר את הקטעים, ורק לאחר מכן לתקן אותה;
- בעת הידוק הקלטת, לא אמורות להיות כיפופים חדים, מכיוון שהדבר עלול לגרום לפגיעה במסילות המוליכות זרם חשמלי;
- בעת תיקון אלמנטים גמישים, הסר את סרט המגן משכבת הדבק ואז נדבק למשטח במקום הנכון.
תִמצוּת
אי אפשר להסתדר ללא ספק כוח 12V עבור רצועת ה- LED כאשר הוא מחובר לרשת החשמל של בניין מגורים. יש לרכוש מכשיר זה מחנות או להרכיב בעצמך מחלקים מתאימים. המשימה העיקרית היא להפחית את המתח לערכים הנדרשים.
וידאו: חיבור ספק הכוח לרצועת הלד
































