מאפייני נוריות נוריות: פרמטרים בסיסיים ותכונות ייחודיות
ניתן לקרוא בבטחה לתאורת LED היעילה ביותר. עם צריכת חשמל מינימלית, מוצרים כאלה מסוגלים לייצר שטף אור מספיק גדול. לדעת את המאפיינים העיקריים של נוריות LED, אתה יכול לבחור את האפשרות הטובה ביותר מבחינת תאורת החדר ועלויות התפעול. אנו מציעים להכיר את הסוגים העיקריים של דיודות, מאפייניהם הייחודיים והליך ההתקנה.
תוכן המאמר
מה זה LED: עקרון, מכשיר
נהוג לכנות נורית LED התקן מוליך למחצה שבמהלך פעולתו ממיר זרם לקרינת אור. הוא מורכב מגביש מוליך למחצה המונח על מצע, אריזה ומערכת אופטית. הזוהר האופייני מופיע כאשר אלקטרונים וחורים מתחברים מחדש באזור צומת ה- pn. ליצירת צומת p-n, אלמנטים סגסוגיים מיוחדים מוחדרים לשכבות המגע הקרוב.מצד אחד הם מקבלים, מצד שני תורמים.
סוגי נוריות LED לפי מטרה
כדאי להבין ביתר פירוט מהם נוריות הנוריות. מוצרים כאלה מחולקים בדרך כלל לשתי קבוצות גדולות: תאורה ומחוון. לכל סוג יתרונות משלו ותחום השימוש האפשרי. אנו מציעים לך להכיר את כל הקבוצה בפירוט רב יותר על מנת להבין טוב יותר מגוון רחב של מוצרי LED.
נוריות חיווי: תכונות מיוחדות
מכשירי תצוגה, בשל מאפייניהם, נמצאים בשימוש נרחב לאינדיקציית צבע. הם משמשים להארת לוחות מחוונים, תצוגות ומספר מוצרים אחרים. בהספק נמוך יחסית (פחות מ- 0.2 ואט), נוריות המחוון מדגימות בהירות בינונית.
בדרך כלל הם מחולקים ל:
- נוריות DIP, המורכב מקריסטל פולט אור השוכן במארז גלילי או מלבני. מאפשר לממש מגוון רחב של קרינת צבע. הם יחידים ורב צבעוניים. יש זווית פיזור נמוכה;
- סופר פלוקס "פיראניה". מכשירי ארבע עופרת בהירים במיוחד באריזה מלבנית. מתאים להתקנת לוח. הם מיוצרים בטמפרטורת זוהר שונה בתאים עם ובלי עדשה. זווית הפיזור תלויה בדגם והיא 40⁰-120⁰. רלוונטי לתמרורי הובלה ופרסום;
- כובע קש. הפגינו זווית פיזור גדולה (100-140⁰) בגלל קרבת הגביש לקיר הקדמי של העדשה. בדומה לדגמים גליליים קונבנציונליים. יש להם רדיוס עדשות גדול וגובה נמוך יותר;
- נוריות SMD. מוצרים עם מידות גוף סטנדרטיות. משמש לעתים קרובות בייצור רצועות LED.
נוריות תאורה: מאפיינים ייחודיים
אלמנטים תאורה כלולים ב מנורות לד וקלטות, פנסים ומוצרים אחרים שחשוב לספק להם עוצמת זוהר גבוהה. יש להם כוח גדול. זמין במארזים הניתנים למשטח. יש רק לבן (קר או חם). לְהַקְצוֹת:
- תאורת SMD LED. הסוג הנפוץ ביותר עם זווית פיזור של 100⁰-130⁰. בתהליך הייצור, הגביש הפולט מצופה בשכבת זרחן ומורכב על מצע אלומיניום או נחושת המספק פיזור חום מספיק;
- נוריות COBהמורכב ממספר רב של גבישים. יש זווית פיזור גדולה;
- נורת LED. לעתים קרובות הוא משמש כתאורה דקורטיבית. יש להם יעילות נמוכה יותר מ- SMD.
יתרונות וחסרונות של תאורת לד
היתרונות העיקריים של נוריות תאורה כוללות:
- חיסכון באנרגיה, מה שמאפשר לך להפחית את עלויות החשמל;
- זוהר בצבעים שונים;
- זמינות לבחירת טמפרטורת צבע;
- זווית שונה של העברת אור, המאפשרת לך לבחור את האפשרות הנכונה לכל חדר;
- גורם אדווה קטן.
בין החסרונות, יש לציין הזדקנות, חיי שירות קצרים יחסית וחימום.
מאפיינים עיקריים של נוריות LED
בעת בחירת מנורת LED, עליך לשים לב לפרמטרים של נוריות ה- LED. זה יקבע את האפשרות להשתמש במוצר בתנאי הפעלה ספציפיים ולהבטיח את רמת התאורה הנדרשת בחדר.יש לשים לב לחשמל, מתח, זרם הפעלה, תפוקת אור, טמפרטורת זוהר, ומספר פרמטרים אחרים.
זרם קריסטל
חלק הארי של נוריות LED נועד לצריכה שוטפת של 0.02 A. עם זאת, היצרנים מציעים מוצרים המורכבים מארבעה גבישים המונחים באריזה אחת. הודות לעיצוב זה, המוצרים מדורגים ב- 0.08 A, שהוא סכום ה- 0.02 A הנצרך על ידי כל קריסטל.
כמות זרם ה- LED משפיעה על יציבות המכשיר. עם עלייה קלה בפרמטר זה, עוצמת הקרינה יורדת וטמפרטורת הצבע עולה. עדות לכך היא הגוון הכחול האופייני וכישלון בטרם עת.
תשומת הלב! עם קפיצה משמעותית בעוצמת הזרם, ה- LED נשרף מיד.
להגבלת עוצמת הזרם של מנורות לד ו גופים הושלמו עם מייצבים שוטפים. אם זמין, הנוכחי מומר כדי להשיג את הערך הנדרש. כדי לחבר נורית נפרדת משתמשים בנגד מגביל זרם, שהתנגדותו מחושבת תוך התחשבות במאפייני המוצר המחובר.
עֵצָה! לבחירה נכונה של הנגד, כדאי להשתמש במחשבון מקוון המסייע בחישוב ההתנגדות הנדרשת.
מתח לד
עבור נוריות LED, מתח האספקה אינו רלוונטי. מאפיין חשוב הוא גודל ירידת המתח על פני ה- LED, המתאים באופן מספרי לגודל מתח המוצא של המוצר לאחר שהזרם המדורג עבר דרכו. המאפיין מצוין על האריזה. בידיעת ערך זה, קל לחשב את המתח שנותר על הגביש, אשר נלקח בחשבון בחישובים.
היצרנים מציעים נוריות LED עם מתחים שונים, שניתן לזהות על ידי צבע הזוהר. אם הגביש הוא לבן, ירוק או כחול, המתח הוא כ -3 V. עבור מוצרים אדומים וצהובים, הפרמטר הרצוי יכול להיות בטווח של 1.8-2.4 V.
בעת חיבור דיודות במקביל, יש לעקוב בקפידה אחר המאפיינים של כל מוצר. אפילו קפיצת מתח קטנה של 0.1 וולט תגרום לעלייה משמעותית בחוזק הזרם. כתוצאה מכך, נורית כזו בהחלט תישרף.
עמידות לדיודות
דיודות מאופיינות בנוכחות של שני סוגים של התנגדות: דיפרנציאלי וזרם ישר. בקטע הישר של המאפיין I - V, ההתנגדות הדיפרנציאלית קטנה ופחות מההתנגדות לזרם ישר. בצד הנגדי, ההתנגדות הדיפרנציאלית נוטה לאינסוף ועולה על ההתנגדות לזרם ישר.
תפוקת אור, זווית תאורה: פרמטרים חשובים
באופן מסורתי, כאשר משווים את שטף האור ממקורות שונים, לוקחים בחשבון את מאפייני הקרינה הנוצרת. נורית LED בקוטר 5 מ"מ יכולה להפוך למקור אור של 1-5 ל"מ (המאפיינים של נוריות נוריות סופר-בהירות גבוהות יותר), אם כי מנורת ליבון של 100 וואט תיצור שטף אור של 1000 ל"מ. לא נכון לבצע השוואה באופן זה, מכיוון שהאור ממנורה רגילה יתפזר, ומדיודה - כיוונית. כדי להשוות את המאפיינים של מקורות האור הנקובים, יש לשים לב לזווית הפיזור של הדיודות.
עבור נוריות LED, זווית הפיזור יכולה לנוע בין 20 ל -120 מעלות. בשל העיצוב שלהם, נוריות LED מייצרות אור בהיר יותר במרכז, ומפחיתות את רמת התאורה לכיוון שולי זווית הפיזור. הודות לכך, ניתן לספק את רמת התאורה הרצויה של החדר עם ערך נמוך יותר של צריכת חשמל. להגדלת שטח התאורה, גופי התאורה מצוידים בעדשות מפיצות.
כוח LED: השווה למנורת ליבון
לאחר שהחליטו להחליף מנורות ליבון מיושנות במנורות LED, לא כולם מבינים בבירור אילו מוצרי חשמל כדאי לקנות. מומחים ממליצים להשתמש במקדם התיקון K = 8. לכן, אם השתמשו במנורת 100 וואט להארת החדר, תוכלו להשיג אותה רמת תאורה על ידי התקנת אנלוגי LED בהספק מינימלי של 100 וואט / 8 = 12.5 וואט. כדי לברר לאיזה מנורת ליבון נורת LED מסוימת מתאימה, תוכלו להשתמש בטבלה הבאה:
| כוחן של מנורות לד, W | |
|---|---|
| לד | נִימָה |
| 3 | 25 |
| 5 | 40 |
| 7,5-8 | 60 |
| 10 | 75 |
| 12-12,5 | 100 |
בעת בחירה והשוואה של מקורות אור שונים, יש לשים לב למאפיין כמו יעילות. ערכו המספרי נקבע על ידי חלוקת שטף האור (Lm) בכוח (W). לכן, עבור מנורות ליבון, מחוון זה נמצא בממוצע בטווח של 10-12 ל"מ / וולט, ולנורות לד הוא יכול להגיע ל 130-140 ל"מ / וו.
טמפרטורת צבע היא קריטריון הקובע את נוחות התפיסה של שטף האור
טמפרטורת הזוהר שייכת לקטגוריית המאפיינים החשובים. יחידת המדידה שלה היא מעלות קלווין (K). החלוקה נעשית בהתאם לטמפרטורת הזוהר.
תשומת הלב! נוחות התפיסה של מקור אור מסוים תלויה בעיקר בטמפרטורת הצבע שלו.
ערך טמפרטורת הצבע קיים תמיד בסימון מנורות לד. זה תואם למספר בן ארבע ספרות, ואחריו האות K. בעת בחירת מנורת LED, עליך להתמקד באזור השימוש העתידי. אנו מציעים לך להכיר את אזור השימוש האפשרי של מנורת הלד, בהתאם לטמפרטורת הצבע שלה ולצבע הזוהר שלה:
| טמפרטורת צבע, K | צבע זוהר | אזור שימוש מומלץ |
|---|---|---|
| 2700-3500 | לבן חם | שטחי משק בית ומשרד. מוצרים שיכולים להחליף מנורת ליבון. |
| 3500-5300 | ניטרלי (בשעות היום) | מקומות עבודה במתקני ייצור. |
| יותר מ 5300 | קַר | כמקור אור חיצוני וייצור מנורות יד. |
| 1800 | אָדוֹם | תאורה דקורטיבית ופיטו. |
| 7500 | כָּחוֹל | פיטו-תאורה, תאורת פנים. |
| 3300 | צהוב | תאורה פנימית. |
טמפרטורת הצבע של נוריות ה- LED יכולה לבוא לידי ביטוי במונחים של אופי הגל של האור. לעתים קרובות, בסימון מוצרי LED, טמפרטורת הצבע מתבטאת באורכי גל שונים. זה מיועד על ידי λ ובא לידי ביטוי בננומטרים (ננומטר).
גודל השבב: אגדה בסימון
בסימון של אלמנט ה- LED הגודל מוצפן בצורה של מספר בן ארבע ספרות המצוין על הלוח. בין הפרמטרים הגיאומטריים הפופולריים ביותר בעבר הם המוצרים 5050 ו- 3528. הם הוחלפו על ידי מתחרים בהירים יותר 5630 ו -5730.
בייעוד קונבנציונאלי זה, שתי הספרות הראשונות תואמות את אורך השבב, והבאות תואמות את רוחבו, מבוטא במילימטרים. לכן, ל- 5730 יהיה אורך שבב של 57 מ"מ ורוחב של 30 מ"מ. ההבדל ביחס הממדים נובע ממספר הגבישים השונים המרכיב את ה- LED. לדיודה 3528 יש אחת, 5050 - שלוש. מאפיין זה של נוריות לד לפנסים קובע את מאפייני העיצוב שלהם.
גודל הקריסטל הוא פרמטר חשוב
לגודל הקריסטל השפעה ישירה על כמות הזרם שיכולה לעבור דרכו. דגמים מרובעים מצוידים בגבישים רגילים של 1 או 2 וואט, שגודלם הרגיל הוא 30 מיליליטר או 45 מיליליטר בהתאמה. אנלוגים חזקים יותר כוללים גבישים של 10, 20, 30, 50 או 100W עם פרמטרים גיאומטריים של 24 מיליליטר ב 24 מיליליטר, 24 מיליליטר ב 44 מיליליטר או 44 מיליליטר ב 44 מיל. ניתן ליצור מודלים בעלי עוצמה נמוכה מגבישים בגדלים שונים. הם עשויים לכלול 2-3 אלמנטים המחוברים לא רק בסדרות, אלא גם במקביל.
SMD-LEDs: גדלים סטנדרטיים ומאפיינים עיקריים
היצרנים מציעים נוריות SMD בגדלים שונים. בהתבסס על הפרמטרים הגיאומטריים, נהוג לחלק את המוצרים לקבוצות שונות, בהתאם לטמפרטורת הצבע, לבהירות ולעוצמה. סימון לד כולל את המידות הגיאומטריות שלהם: אורך ורוחב, לידי ביטוי במילימטרים. אנו מציעים לך להכיר את הגדלים הסטנדרטיים הפופולריים ביותר על מנת לנווט טוב יותר במבחר המוצע על ידי היצרנים.
פרמטרים עיקריים של LED SMD 2835
ללמוד את המאפיינים הטכניים של SMD 2835, עליך לשים לב לאזור הקרינה המוגבר. הדגם, בניגוד ל- SMD 3528 עם משטח עבודה עגול, מיוצר בצורה מלבנית. פתרון קונסטרוקטיבי כזה, למרות גובה האלמנט התחתון (0.8 מ"מ), מספק תפוקת אור גבוהה. הוא מייצר שטף אור המתאים ל 50 ל"מ.
בשל העובדה שמשמש לייצור המקרה פולימר עמיד בחום, המוצר מסוגל לעמוד בהשפעות של טמפרטורה גבוהה מספיק (עד 240 מעלות צלזיוס). לאחר 3000 שעות פעולה, המוצר מדגים השפלה בקרינה של לא יותר מ -5%. יש לו עמידות תרמית נמוכה של צומת מצע הגביש (4 C / W). זרם ההפעלה המרבי הוא 0.18 A בטמפרטורת גביש של 130 ° C.
צבע הזוהר יכול להיות שונה:
- לבן חם עם טמפרטורה של 4000 K;
- לבן בשעות היום המקבילות ל- 4800 K;
- לבן טהור בטווח של 5000-5800 K
- לבן קר, המקביל ל- 6500-7500 ק.
לצבע הזוהר יש השפעה ישירה על שטף האור. פרמטר זה של SMD LED 2835 יהיה הגבוה ביותר עבור מוצרים עם זוהר לבן קר ומינימום עבור לבן חם. רפידות מגע גדולות יותר של הדגם תורמות לפיזור חום אינטנסיבי יותר.
תשומת הלב! המאפיינים של נורית ה- 2835 מאפשרים להשתמש בה לכל סוג של עבודת התקנה.
SMD 5050: מאפייני LED
SMD 5050 מניח הצבה של שלוש נוריות מאותו הסוג במקרה אחד בגודל 50 על 50 מ"מ. המאפיינים הטכניים של מקורות ה- LED המשומשים בצבעים אדום, כחול וירוק דומים לקריסטלים המותקנים ב- SMD 3528. לכל אחת משלושת הלדים יש זרם הפעלה של 0.02 A עם ערך כולל של 0.06 A. הערך המצוין הוא הגבול. חריגה מהערך עלולה לגרום להיכשל במכשיר.
המכשירים מיועדים למתח ישיר של 3-3.3 וולט עם תפוקת אור (שטף אור) של 18-21 ל"מ. לכל גביש הספק של 0.7 וואט, והערך הכולל הוא 0.21 וואט. המכשיר מסוגל ליצור זוהר בצבעים שונים מלבן מונוטוני, ירוק, כחול, צהוב לססגוני.
העיצוב והמאפיינים של נוריות 5050 מאפשרות שליטה נפרדת בכל צבע בשל הסידור הצמוד של האלמנטים. הבקרים הכלולים בגופי התאורה מאפשרים לך להתאים בצורה חלקה את צבע הזוהר על ידי שינוי חלק מאחד לשני לאחר פרק זמן נתון. לעתים קרובות, מספר מצבי בקרה מספקים את היכולת שליטה בבהירות.
המאפיינים העיקריים של נוריות SMD 5730
מוצרים מודרניים עם פרמטרים גיאומטריים של 5.7 × 3 מ"מ. בשל ביצועיהם היציבים, נוריות ה- SMD 5730 שייכות לקטגוריה של מוצרים סופר-בהירים. חומרים חדשים משמשים לייצורם, שבגללם יש להם כוח מוגבר ושטף אור יעיל במיוחד. SMD 5730 יכול לפעול בתנאי לחות גבוהה. הם לא חוששים מרטט ותנודות טמפרטורה. הם נבדלים על ידי חיי שירות ארוכים. יש להם זווית פיזור של 120 מעלות. לאחר 3000 שעות פעילות התואר אינו עולה על 1%.
היצרנים מציעים שני סוגים של מכשירים: בהספק של 0.5 ו -1 וואט. הראשונים מסומנים ב- SMD 5730-0.5, האחרונים מסומנים ב- SMD 5730-1. המכשיר יכול לפעול על זרם דחף.עבור SMD 5730-0.5, הזרם המדורג הוא 0.15 A, וכשעוברים למצב הפעלה פועם, הוא יכול להגיע ל 0.18 A. הוא מסוגל ליצור שטף אור של עד 45 ל"מ.
עבור SMD 5730-1, הזרם המדורג הוא 0.35A, זרם הדופק יכול להגיע ל 0.8A ביעילות זוהרת של 110 ל"מ. בשל השימוש בפולימר עמיד בחום בתהליך הייצור, גוף המכשיר אינו חושש מחשיפה לטמפרטורות גבוהות מספיק (עד 250 מעלות צלזיוס).
קרי: מאפיינים ממשיים
מוצרי היצרן האמריקאי מוצגים במגוון רחב. סדרת Xlamp כוללת מוצרי שבב יחיד ורב שבבים. הראשונים מאופיינים בפיזור הקרינה לאורך קצוות המכשיר. פתרון חדשני שכזה איפשר לבסס ייצור של מנורות עם זווית זוהר גדולה עם מספר מינימלי של גבישים.
סדרת XQ-E High Intensity היא הפיתוח האחרון של החברה. למוצרים זווית זוהר של 100-145 מעלות. עם פרמטרים גיאומטריים קטנים יחסית של 1.6 על 1.6 מ"מ, לד נוריות כאלה כוח של 3 וולט עם שטף אור של 330 ל"מ. המאפיינים של נוריות LED של Cree חד-פעמיות מאפשרות עיבוד צבעים איכותי של ה- CRE 70-90.
למכשירי LED מרובי-שבבים יש את הסוג האחרון של ספק הכוח 6-72 V. הם מחולקים בדרך כלל לשלוש קבוצות בהתאם לחשמל. מוצרים עד 4 וולט כוללים 6 גבישים והם זמינים באריזות MX ו- ML. מפרטי ה- XHP35 LED תואמים 13W. יש להם זווית פיזור של 120 מעלות. הם יכולים להיות חמים או קרים.
בדיקת נורית LED עם מולטימטר
לפעמים יש צורך לבדוק את ביצועי ה- LED. ניתן לעשות זאת באמצעות מולטימטר. הבדיקה מתבצעת ברצף הבא:
| תמונה | תיאור העבודה |
|---|---|
![]() | אנו מכינים את הציוד הדרוש. מודל מולטימטר סיני רגיל יעשה. |
![]() | הגדרנו את מצב ההתנגדות המתאים ל 200 אוהם. |
![]() | אנו נוגעים באנשי הקשר לאלמנט המסומן. אם הנורית פועלת, היא תידלק. |
תשומת הלב! אם המגעים מעורבבים, לא נצפה זוהר אופייני.
סימון צבעי LED
לרכישת נורית LED בצבע הרצוי אנו מציעים לכם להכיר את סמל הצבע הכלול בסימון. עבור CREE, הוא ממוקם לאחר ייעוד סדרת הנוריות, והוא יכול להיות:
- WHTאם הזוהר לבן;
- לַחְטוֹבאם יעילות גבוהה לבן;
- BWT לדור שני לבן;
- BLUאם הזוהר הוא אור כחול;
- GRN לירוק;
- רועי לכחול מלכותי (בהיר);
- אָדוֹם באדום.
יצרנים אחרים משתמשים לעתים קרובות במוסכמה אחרת. אז KING BRIGHT מאפשר לך לבחור דגם עם קרינה לא רק בצבע מסוים, אלא גם בגוון. הכינוי המצוי בסימון יתאים ל:
- אדום (I, SR);
- כתום (N, SE);
- צהוב (Y);
- כחול (PB);
- ירוק (G, SG);
- לבן (PW, MW).
עֵצָה! בדוק את האגדה של היצרן הספציפי כדי לבחור נכון.
פענוח קוד סימון רצועת LED
לייצור רצועת LED משתמשים בדיאלקטרי בעובי 0.2 מ"מ. מריחים עליו מסילות מוליכות, עם רפידות מגע לשבבים המיועדות להרכבת רכיבי SMD. הקלטת כוללת מודולים בודדים באורך של 2.5-10 ס"מ ומיועדים למתח של 12 או 24 וולט. המודול יכול לכלול 3-22 נוריות ומספר נגדים. אורך המוצרים המוגמרים הוא בממוצע 5 מטרים ברוחב של 8-40 ס"מ.
תווית מוחלת על הסליל או האריזה, המכילים את כל המידע הרלוונטי אודות רצועת LED. את פענוח הסימון ניתן לראות באיור הבא:
מאמר קשור:
במאמר זה נדבר על איך תרשים חיווט של רצועת LED 220V לרשת... אתה יכול להתקין מבנה כזה בעצמך. ואנחנו נעזור לך בזה.
מה מכינים מנורות LED ביד
נוריות LED משמשות לעיתים קרובות לייצור מוצרים לא סטנדרטיים. לעתים קרובות, דגמים בהרכבה עצמית עדיפים פעמים רבות על עמיתיהם המוכנים. אנו מציעים לך להכיר רעיונות שניתן ליישם במו ידיך.
מייצב זרם לד
ניתן לייצר את מייצב המתח ברצף הבא:
אנו מייצרים DRL מ נוריות נוריות
ניתן להכין אורות בשעות היום בבית אם ברצונכם להגביר את נראות המכונית בשעות היום. לשם כך, 5-7 נוריות LED של 1 או 3 W משמשות לכל בלוק ולוח אלומיניום. האלמנטים קבועים לבסיס עם דבק מוליך חום.
מכלול נוריות LED מהבהבות
נורית ה- LED המהבהבת מורכבת על פי תוכניות שונות. בהתאם למטרות הנרדפות, תוכלו לבחור באלמנטים מונוכרומטיים או בצבעים שונים. לרוב מיושם העיקרון של "זוג דרלינגטון", שכולל טעינה ופריקה לסירוגין של שני קבלים, עם העברת אנרגיה ברצף מדיודה אחת לאחרת.
אור ומוזיקה על נוריות
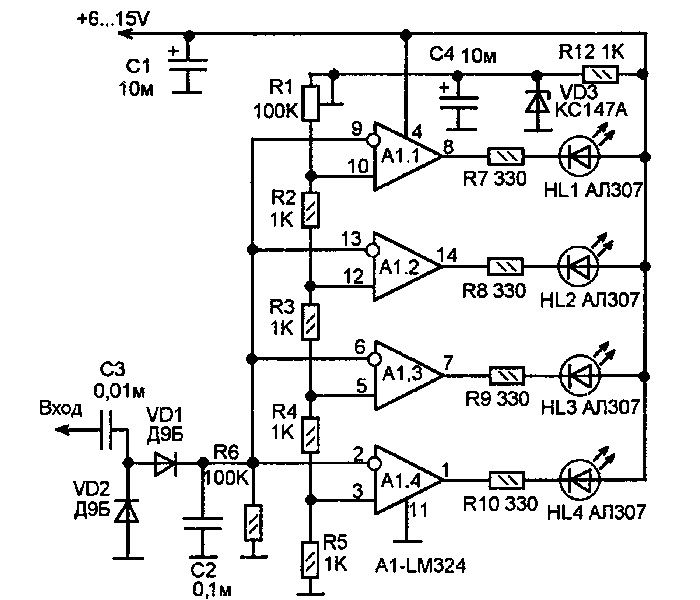
באמצעות נוריות LED תוכלו לאסוף אור ומוסיקה, שיוסיפו חגיגה. האיור מציג תרשים מפורט שישיג את התוצאה הרצויה. המיקרופון הכלול במעגל הוא אות חשמלי שממיר קול. כדאי לשים לב ל נוריות ה- 3 וולט הבהירות במיוחד.
מחוון מתח לד
ניתן להרכיב את מחוון המתח לבד, בהנחיית התרשים המוצג באיור. זה ידרוש מספר נגדים, טרנזיסטורים, נוריות LED וספקי חשמל. אם ההרכבה מתבצעת כהלכה, הנורה הירוקה תידלק בעת הפעלת המתח, והנורה האדומה אם תישמט.
דיאגרמות חיבור לד
כאשר מתחילים לחבר נוריות, עליך לפעול לפי כללים מסוימים. עליכם לעמוד בתרשים מכיוון שהזרם נע בכיוון אחד.
חישוב התנגדות לד
כדי לברר כיצד לחשב את ההתנגדות עבור נורית LED, מספיק לזכור את חוק אוהם, המתאר את התלות של הפרמטר הרצוי (R) לערך הזרם (I) והמתח (U): R = U / I. אם אתה צריך לחבר נורית 3 וולט המיועדת לזרם של 0.02 A לאספקת חשמל 5 וולט, תצטרך להסיר את ה -2 V הנוספים על ידי הכללת נגד עם התנגדות מספקת של 100 אוהם במעגל.
לעיתים, על פי תוצאות החישוב, יתברר כי יש להגדיל את התנגדות ה- LED בערך לא סטנדרטי, לאחר שרכש נגד בעל ערך ההתנגדות הגבוה ביותר מהנדרש. שטף האור הנפלט מהמכשיר יקטן מעט, אם כי זה לא יהיה מורגש מבחינה ויזואלית.
תרשים חיבור ה- LED לרשת 220 וולט
מקור הכוח המשמש קובע את הליך בחירת התוכנית לחיבור ה- LED לרשת 220V. שימוש אפשרי:
- נהגים מוגבלים בהווה. הכוח הנוכחי מחושב מראש. במקרה זה, אתה יכול לסרב לנגד. מספר הנגדים המחוברים תלוי במאפיינים נהג;
- וסת מתח מיוחד.
חיבור מקביל וטורי
ניתן לחבר נוריות בסדרה ובמקביל. במקרה הראשון, המתח הנדרש יהיה שווה לסכום ירידות המתח עבור כל אלמנט. כאשר מחוברים במקביל, הערכים הנוכחיים מתווספים. בעת שימוש במכשירים עם פרמטרים שונים, המאפיינים מחושבים עבור כל אחד מהנגדים בנפרד.
חיבור נוריות ל- 12V
הנורית מחוברת ברצף הבא:
| תמונה | תיאור העבודה |
|---|---|
![]() | אנו מחשבים את התנגדות הנגד. |
![]() | אנו מולחמים נגד בעל התנגדות השווה או גדולה מזו המחושבת לקתודה של הדיודה. |
![]() | אנו מחברים את ה- LED למקור החשמל ובודקים את ביצועיו. |
לפיכך, קל להבין את המאפיינים של נוריות 3 W ומעלה, כמו גם להתקין אותם בעצמך.
וידאו: פרמטרים בסיסיים של נוריות LED



































































